一、事项名称
外国政府贷款项目规划编制
二、事项类别
政府内部审批
三、审批范围
本指南适用于根据国家重大战略和重大改革试点、国民经济和社会发展规划、产业政策和国家外债管理及国外贷款使用原则和要求,安排外国政府贷款总规模、使用方向和重点项目。
四、事项审查类型
前审后批
五、办理依据
| (一)《外汇管理条例》(国务院令第532号) |
| (二)《国务院关于取消非行政许可审批事项的决定》(国发〔2015〕27号) |
| (三)《外债管理暂行办法》(国家发展计划委员会、财政部、国家外汇管理局令第28号) |
| (四)《国际金融组织和外国政府贷款投资项目管理暂行办法》(国家发展改革委28号令) |
| (五)《国务院批转财政部、国家计委关于进一步加强外国政府贷款管理若干意见的通知》(国发〔2000〕15号) |
六、办理机构
国家发展和改革委员会
七、决定机构
国家发展和改革委员会
八、数量限制
无数量限制
九、申请条件
按照申请材料目录准备材料,齐全后即可进行申报。
十、禁止性要求
无
十一、申报阶段与申报材料
(一)省级发改委、财政部门联合上报文件(纸质版,原件,一式3份)
(二)项目建议书(纸质版,原件,一式3份)

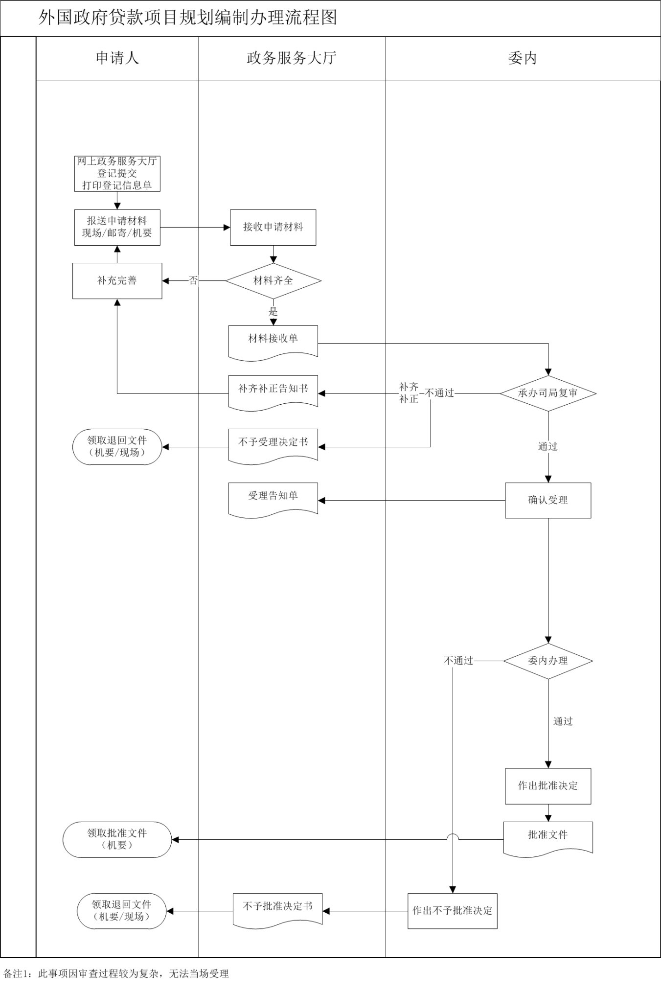
十二、办理基本流程
(一)申请人按办事指南要求,将申请材料准备齐全后,登录国家发展改革委网上政务服务大厅进行网上登记。
(二)网上登记完成后,申请人可选择将申请材料邮寄或现场报送至政务服务大厅。
(三)政务服务大厅收到申请材料后,窗口工作人员对申请材料进行形式审查,审查合格的予以接收。
(四)承办司局收到申请材料后,对申请材料进行复审,审查合格的予以受理。
(五)承办司局办理。
(六)审批文件通过文件交换系统送至来文单位,政务服务大厅将审批结果信息通过短信形式告知申请人。

十三、办理方式
集中办理
十四、办结时限
自受理之日起,45个工作日(委外征求意见时间除外)
十五、办理进程查询
事项办理进展信息及结果信息将以短信形式告知申请人。申请人也可以登录国家发展改革委门户网站“政务服务”频道、移动政务服务大厅查询,向政务服务大厅电话咨询或到政务服务大厅现场咨询。
十六、结果送达
审批结果信息通过短信形式告知,审批文件通过文件交换系统送至来文单位。
十七、结果公开
事项办理结果信息在国家发展改革委门户网站公开。
十八、收费依据及标准
无需收费
十九、监督投诉渠道
政务服务大厅举报电话:010-68504515
二十、窗口电话
010-68505042 68505050
二十一、办公地址和时间
地址:北京市西城区三里河南五巷
对外工作时间:法定工作日
上午8:30-11:30
下午13:30-16:30
二十二、常见问题
(一)申请材料是否可以邮寄?邮寄地址是什么?
答:可以邮寄。地址:北京市西城区三里河南五巷国家发改委政务服务大厅2号窗口,电话:010-68505042。
(二)收到办结短信,如何领取批复文件?
答:批复文件将通过文件交换系统送至来文单位。
声明:本文来源于国家发展改革委员会政务服务网,由95商服网(原中国政务服务网)排版编辑,如有侵权,请及时联系管理员删除。