一、事项名称
企业发行外债备案登记
二、事项类别
政府内部审批
三、审批范围
根据国民经济和社会发展规划、外债和产业政策、国际收支状况、外债承受能力以及国家重大战略和重大改革试点等,对企业境外发债实施外债总规模控制下的备案登记。
四、事项审查类型
备案登记
五、办理依据
| (一)《外汇管理条例》(国务院令第532号) |
| (二)《国务院关于取消非行政许可审批事项的决定》(国发〔2015〕27号) |
| (三)《外债管理暂行办法》(国家发展计划委员会、财政部、国家外汇管理局令第28号) |
| (四)国家发展改革委关于推进企业发行外债备案登记制管理改革的通知(发改外资〔2015〕2044号) |
| (五)国家发展改革委关于做好对外转让债权外债管理改革有关工作的通知(发改外资〔2016〕1712号) |
| (六)国家发展改革委财政部《关于完善市场约束机制严格防范外债风险和地方债务风险的通知》(发改外资〔2018〕706号) |
| (七)国家发展改革委《关于对地方国有企业发行外债申请备案登记有关要求的通知》(发改办外资〔2019〕666号) |
| (八)国家发展改革委《关于对房地产企业发行外债申请备案登记有关要求的通知》(发改办外资〔2019〕778号) |
六、办理机构
国家发展和改革委员会
七、决定机构
国家发展和改革委员会
八、数量限制
当外债总规模超出限额时,国家发改委将向社会公告,同时不再受理备案登记申请。
九、申请条件
企业发行外债应符合以下基本条件:信用记录良好,外债资金用途符合有关规定,具有良好的公司治理和外债风险防控机制。资信情况良好,具有较强的偿债能力。
十、禁止性要求
无
十一、申报阶段与申报材料

登录国家发展改革委门户网站“政务服务”频道提交电子申报材料,附送必要的纸质材料。
(一)新申请事项材料目录
1.关于申请办理外债备案登记的请示。(参见“示范文本”)(附送纸质版,原件,一式1份)
2.企业借用外债真实性承诺函及签字人员身份证复印件(承诺函模板可在“文件下载专区”下载)(附送纸质版,原件,一式1份)
3.附件:
(1)申请主体、发行主体、担保主体(如有)的注册登记证明文件
(2)追溯至最终实际控制人的外债主体股权架构图
(3)依据公司章程出具的关于本次借用外债、对本次借用外债提供担保(如有)等事项的内外部决议文件
(4)相应主体的公司章程
(5)发行人、担保人(如有)最近三年及最近一期财务报告
(6)中长期国际商业贷款请提供经签署的贷款协议或同等效力文件
(7)募投项目的审批、核准或备案文件,投资合同或意向书,项目的其它支持性文件(如适用)
(8)企业过往外债备案登记证明文件及备案项下的额度使用情况(如有)
(9)信用评级报告(如有)
(二)变更事项申请材料目录
1. 关于申请办理外债备案登记变更的请示(附送纸质版,原件,一式1份)
2. 企业借用外债真实性承诺函及签字人员身份证复印件(承诺函模板可在“文件下载专区”下载)(附送纸质版,原件,一式1份)
3.附件:
(1)企业借用外债原备案登记证明
(2)贷款合同(变更为商业贷款时需提供)
(3)企业注册证明(变更发行主体时需提供)
(4)关于本次借用外债方案变更的内部决议文件(如适用)
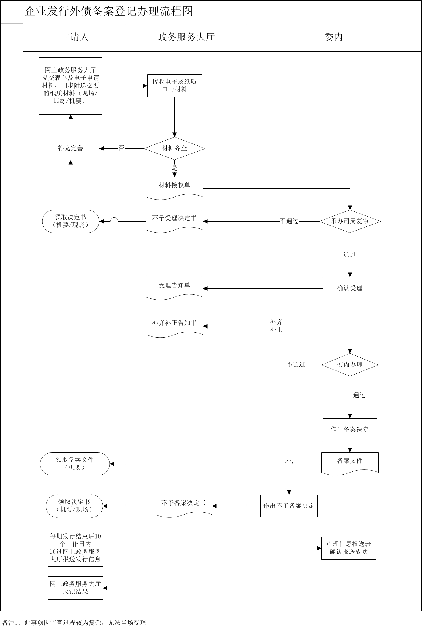
十二、办理基本流程

(一)申请人按办事指南要求,将申请材料准备齐全后,登录国家发展改革委门户网站“政务服务”频道进行网上登记,填写申请表单并上传电子材料。
(二)网上登记完成后,申请人同步将纸质版材料报送至政务服务大厅。建议申请人不晚于债券发行或贷款提款前45个工作日提交申请材料。
(三)政务服务大厅收到全部申请材料后,窗口工作人员对申请材料进行形式审查,审查合格的予以接收。
(四)承办司局对相关材料进行复查,审查合格的予以受理。
(五)受理后,承办司局审理申请材料内容并作出备案决定。对于材料内容存在错漏的,承办司局将通过网上系统向申请人发出补齐补正通知。
(六)备案结果信息通过短信形式告知,中央管理企业和金融机构的备案登记证明将通过文件交换系统送至集团总部(总公司、总行等),地方企业的备案登记证明将通过文件交换系统送至省级(或计划单列市)发改委。
(七)申请人应在每期发行/提款结束后10个工作日内,登录国家发展改革委门户网站“政务服务”频道报送发行信息。
十三、办理方式
全年办理
十四、办结时限
国家发改委在收到全部备案登记申请文件后5个工作日决定是否予以受理,自受理之日起7个工作日内(不含补齐补正用时),在外债总规模限额内出具《企业借用外债备案登记证明》。申请人未按规定提供全部申请材料的,将不予受理;申请人未按要求在规定时限内提交补齐补正材料的,将不予办理备案登记。
十五、办理进程查询
事项办理进展信息及结果信息将以短信形式告知申请人。申请人也可以登录国家发展改革委门户网站“政务服务”频道、移动政务服务大厅查询,向政务服务大厅电话咨询或到政务服务大厅现场咨询。
十六、结果送达
备案结果信息通过短信形式告知,中央管理企业和金融机构的备案登记证明将通过文件交换系统送至集团总部(总公司、总行等),地方企业的备案登记证明将通过文件交换系统送至省级(或计划单列市)发改委。
十七、结果公开
事项办理结果信息在国家发展改革委门户网站依申请公开。
十八、收费依据及标准
无需收费
十九、监督投诉渠道
政务服务大厅举报电话:010-68504515
二十、窗口电话
010-68505042 68505050
二十一、办公地址和时间
地址:北京市西城区三里河南五巷
对外工作时间:法定工作日
上午8:30-11:30
下午13:30-16:30
二十二、常见错误
(一)不符合申请条件
1.申请借用外债的企业不满足《国家发展改革委关于推进企业发行外债备案登记制管理改革的通知》(发改外资〔2015〕2044号)中第(七)条基本条件。
2.企业申请借用外债不满足国家发展改革委、财政部《关于完善市场约束机制严格防范外债风险和地方债务风险的通知》(发改外资〔2018〕706号)中的有关规定。
3.地方国有企业经营年限不符合《国家发展改革委办公厅关于对地方国有企业发行外债申请备案登记有关要求的通知》(发改办外资〔2019〕666号)第三条规定。
4.承担地方政府融资职能的地方国有企业募集资金用途不符合《国家发展改革委办公厅关于对地方国有企业发行外债申请备案登记有关要求的通知》(发改办外资〔2019〕666号)第五条规定。
5.房地产企业募集资金用途不符合《国家发展改革委办公厅关于对房地产企业发行外债申请备案登记有关要求的通知》(发改办外资〔2019〕778号)第一条规定。
(二)整体材料常见错误
1.缺少申请材料目录中的必要文件。
2.外语材料(如内部决议文件、公司章程相关条款等)未提供翻译件。
3.未加盖申请人企业公章。
4.未加盖文件出具企业的公章。
(三)“发行外债/借用贷款的申请报告与具体方案”常见错误
1.缺少模板中要求的内容。
2.申请主体非境内企业。
3.非红头文件。
4.中央管理企业和金融机构未由集团总部(总公司、总行等)向国家发展改革委提出备案登记申请。
5.未在具体方案中明确外债期限为1年期以上。
6.未填写落款日期。
7.未加盖公章或加盖的公章模糊不清。
8.报告中的企业名称与公章显示的企业名称不一致。
(四)《企业借用外债真实性承诺函》常见错误
1.未按模板出具。
2.签署日期早于其他申请材料日期。
3.非原件。
4.非本人亲笔签字,使用人名章等代替本人签字。
5.缺少必要的决策人员签字或职务填写不完整。
(五)财务资料常见错误
不符合会计法、企业会计准则等有关规定。
(六)办理流程常见错误
1.企业借用中长期外债未事前向国家发展改革委申请办理备案登记手续。
2.企业提交纸质材料前未进行网上登记及提交电子材料。
3.企业在每期发行结束后未按时向国家发展改革委报送发行信息。
声明:
本文来源于国家发展改革委员会政务服务网,由
95商服网
(原中国政务服务网)排版编辑,如有侵权,请及时联系管理员删除
。