常州公共就业和人才服务中心常州市儿童预防接种查询与评价平台入口2025
一、常州入学入托儿童预防接种查验报告打印入口
目前,江苏省统一采用“江苏省入学入托儿童预防接种情况评价表”,可以进行在线查验,通过手机操作即可生成查验报告,再将报告交予学校查验即可。
入口:“育苗通”。
二、打印操作方式
1、首先幼儿家长需要进入微信公众号“育苗通”。点击菜单栏“儿童疫苗”——“我的宝宝档案”。
2、点击确定,选择所在的城市。
3、选择好城市后,点确定。
4、点击绑定档案。
5、出现的窗口,如果手机定位不到位置,再次选择城市。
6、选择城市后,按提示内容输入下方的宝宝档案信息(输入的宝宝信息为在接种单位客户端中建卡信息内容)。
7、手机号码(点选择手机号按钮,选择家长自己的手机号),点击获取验证码,验证码发送到手机后,输入验证码,点击绑定受种者档案。
8、绑定成功后,如下图:
9、进入“宝宝档案”界面,找到“入学入托”,点击进入。
10、界面显示即“入学入托儿童预防接种查验报告”,点击最上方“下载PDF”可下载带二维码的电子版本。
11、如下载的PDF文件中有显示“×”,的疫苗表示该疫苗需补种,请及时带儿童至居住地儿童预防接种门诊进行疫苗补种。
下载的电子版“入学入托儿童预防接种查验报告”PDF版,可到打印店里自行打印。
附件:
一、常州儿童门诊
(温馨提示:以下图片信息可点击放大查看)
溧阳市:

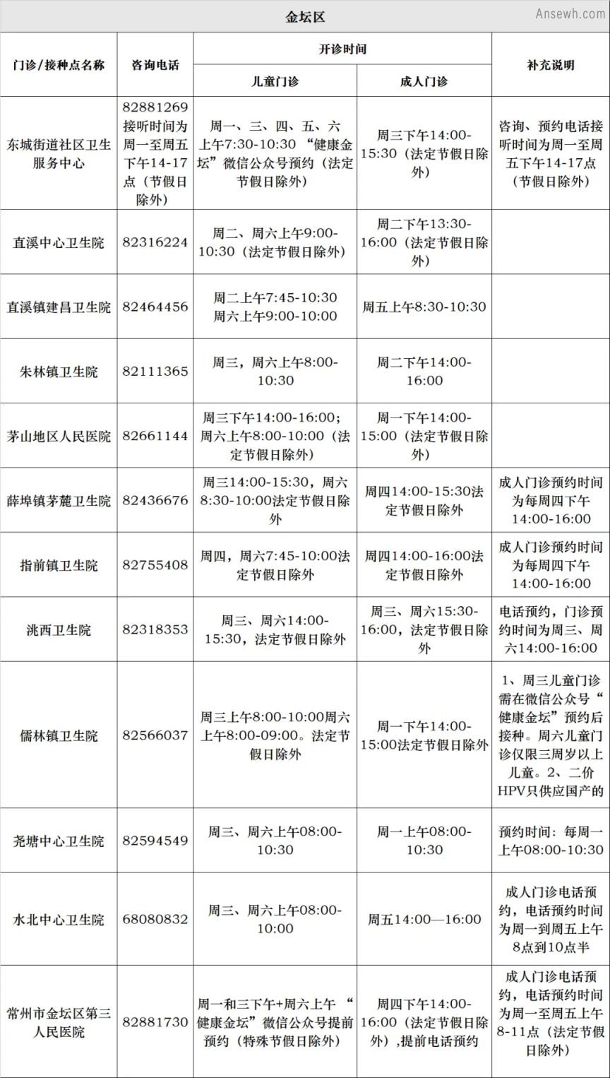
金坛区:

武进区:

新北区:
天宁区:
钟楼区:
常州经开区:

二、关于肺炎球菌多糖疫苗
肺炎链球菌性疾病的发病在冬季和春季较为常见。5岁以下儿童和大于65岁老年人是肺炎链球菌感染的高危人群。因为我国人口基数大,儿童和老年人肺炎链球菌肺炎疾病负担均较高。根据目标人群范围和制苗工艺,它主要分为13价肺炎链球菌多糖结合疫苗(PCV13)和23价肺炎链球菌多糖疫苗(PPSV23)两大类: